nissan almera radio wiring diagram

2006 Nissan Altima Wiring Diagram Stereo - SIXMILLIONLIES. 16 Images about 2006 Nissan Altima Wiring Diagram Stereo - SIXMILLIONLIES : Nissan Almera Radio Wiring Diagram - Wiring Diagram Schemas, Nissan Almera Hazard Wiring Diagram and also 2006 Nissan Murano Wiring Diagram - Cars Wiring Diagram.

2006 Nissan Altima Wiring Diagram Stereo - SIXMILLIONLIES

2006 Nissan Altima Wiring Diagram Stereo - SIXMILLIONLIES sixmillionlies.blogspot.com

altima diagrama n16 conectar pulsar xterra sentra maxima casetera fixya alternator valvulita chanish vanette zafira almera cableado avanza tb42

1995 Nissan Maxima Wiring Diagram

1995 Nissan Maxima Wiring Diagram www.chanish.org

Nissan Almera 1998 Dash Fuse Box/Block Circuit Breaker Diagram » CarFuseBox

Nissan Almera 1998 Dash Fuse Box/Block Circuit Breaker Diagram » CarFuseBox www.carfusebox.com

nissan fuse almera diagram dash box 1998 breaker circuit block carfusebox

Nissan Nv200 Fuse Box Layout - Wiring Diagram Schemas

Nissan Nv200 Fuse Box Layout - Wiring Diagram Schemas wiringschemas.blogspot.com

fuse nissan murano box 2009 power console cargo diagram outlet nv200 layout wiring panel

Nissan Almera Radio Wiring Diagram - Wiring Diagram Schemas

Nissan Almera Radio Wiring Diagram - Wiring Diagram Schemas wiringschemas.blogspot.com

nissan wiring diagram almera radio fuse wipers motor working combination switch power

Nissan Primera P12 Audio Wiring Diagram - HENWRITHINGS

Nissan Primera P12 Audio Wiring Diagram - HENWRITHINGS henwrithings.blogspot.com

p12 terrano almera

54 Nissan Sentra Radio Wiring Diagram - Wiring Diagram Harness

54 Nissan Sentra Radio Wiring Diagram - Wiring Diagram Harness wiringdiagramharnessideas.blogspot.com

wiring sentra b74 maf altima

Wiring Diagram Nissan Stereo Model Questions & Answers (with Pictures

wiring diagram nissan stereo model Questions & Answers (with Pictures www.fixya.com

1994 fixya clarion harness sentra altima

NISSAN Car Radio Stereo Audio Wiring Diagram Autoradio Connector Wire

NISSAN Car Radio Stereo Audio Wiring Diagram Autoradio connector wire tehnomagazin.com

nissan radio diagram wiring primera autoradio navara d22 stereo audio connector schema esquema wire connecteur распиновка cable conexiones shema schematic

Nissan Navara D22 Radio Wiring Diagram

Nissan Navara D22 Radio Wiring Diagram www.chanish.org

frontier altima sentra navara xterra d22 bose 2002 1999 justanswer crewcab mitsubishi a2000 warn q26 autohaus walch

Nissan Car Stereo Wiring Diagram

Nissan Car Stereo Wiring Diagram wiringdiagramall.blogspot.com

nissan wiring diagram radio stereo tutorial wire trail

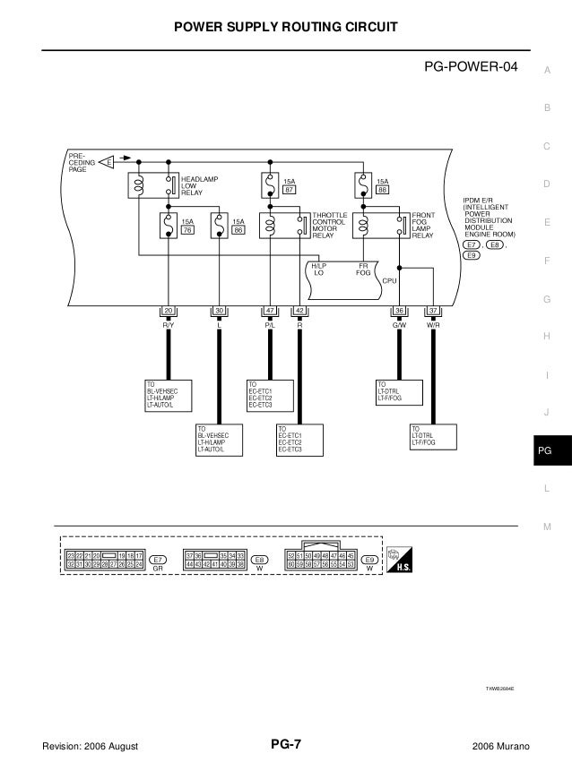
2006 Nissan Murano Wiring Diagram - Cars Wiring Diagram

2006 Nissan Murano Wiring Diagram - Cars Wiring Diagram yosalsero.blogspot.com

murano wiring

Wiring Diagram Nissan X Trail / Nissan X Trail Wire Harnes - Wiring

Wiring Diagram Nissan X Trail / Nissan X Trail Wire Harnes - Wiring wiring01.blogspot.com

t30 t31 pnc

Nissan Almera Tino V10. Manual - Part 723

Nissan Almera Tino V10. Manual - part 723 zinref.ru

nissan manual almera tino v10 wiring diagram audio

Nissan Almera N16 Radio Wiring Diagram - Wiring Diagram Schemas

Nissan Almera N16 Radio Wiring Diagram - Wiring Diagram Schemas wiringschemas.blogspot.com

altima pathfinder wiring maxima sentra murano n16 cb500 fuses untpikapps almera micra ori armada bois 350z

Nissan Almera Hazard Wiring Diagram

Nissan Almera Hazard Wiring Diagram vrviral.blogspot.com

almera tino hazard

Wiring diagram nissan stereo model questions & answers (with pictures. Nissan fuse almera diagram dash box 1998 breaker circuit block carfusebox. Nissan almera tino v10. manual